Amateur Radio looses its appeal if every time a radio is turned on, all that can be heard is a roar of static. We now live in an environment where we are surrounded by potential noise sources, any one of which has the capacity to cause chaos to a receiver.

In the past when the problem was less pronounced, there were process for complaint and some level of action could take place through national communications departments. Today these departments are poorly staffed and there are no guarantees of support. It is incumbent of Amateur operators to identify noise sources themselves and either resolve the problem directly, or delegate the issue to a party with the authority to react.
The identification and minimization of noise has in effect become another branch of the hobby. Like all other aspects of radio, there are effective approaches to follow and new skill sets to acquire.
A web site dedicated to this issue has been assisting Amateurs since 2018. https://qrm.guru/ Here we will examine some methods described on this site for the detection and identification of noise sources.
This page is dedicated to identifying and tracking noise.
For methods of eliminating the noise, visit the page:
https://thisisamateurradio.com/p69-interference-prevention-principles/
QRN and QRM – Different types of noise source
Noise sources can be divided into two different categories, Natural occurrences (QRN) and Man Made (QRM) Here are some examples of each.
QRN: this is atmospheric noise, usually characterised by electrical storms and rain static. QRN is created by nature. Generally, it is good advice to unplug all antennas when storms are nearby.
QRM: this is man made noise, usually characterised a regular sound, such a the clicking noise every 2 seconds from an electric fence. Constant “hash” noise over many HF bands may be a power supply or other consumer devise nearby (generally within 300-400m). Other man made transmissions that interfere with signals are also referred to as QRM.
Sometimes it is easy to blame obvious sources of street lights and power lines, but the real source of the problem can come from almost anywhere, so while examples are useful, it is also important to keep an open mind and not jump to conclusions too soon.
For example on a rural property there was a major noise source that appeared to be strong near any power outlet. Eventually the source was located in a garage shed where electric roller door electronics were creating the problem
Tracking Noise – tools and techniques
Sometimes the tools are simple. If you operate a transceiver and there is a persistent noise, try running the radio from a 12V battery, then turn off all the power in the home. See if it goes away. If it does, it’s a good thing as it means that the noise source is under your control. You can turn the power on for a while till the noise returns. Then turn circuit breakers and appliances off one at a time, room by room until the noise origin is located.
If the noise remains, it is going to take a bit more hunting, We want to know if the noise is coming from Public Infrastructure (power lines etc.) or from someone else’s home nearby. There have been case studies on the QRM Guru site that describe defective battery chargers in neighbours homes creating havoc.
If you do have to knock on doors, be careful to describe the noise source as a community problem, not just your own experience. Point out that they may have a noise source that is affecting their own WiFi and radio reception quality. This is a good motivation for them to let you help to locate the source.
A portable receiver, like a hand-held that has a general coverage receiver feature. If it lets you set the receiver to AM this is even better as the noise is easier to trace on AM. The Icom T90 is a good example (shown below). A lot of domestic power supply noise is strong around 10MHz, so that is a good place to begin. You can learn much just by walking around and listening for the strongest noise location.

A great addition to identifying noise sources is the DF Loop. This is a simple loop of coax with a gap in it that can help pinpoint a bad noise source by looking for a null signal when broadside to the noise.
This process is described in this video clip:
If you want to know how to build one of these non-resonant loops, follow the instructions in this video clip.
One good tip when tracking down power line noise is to keep moving up the band until you reach the highest frequency where the noise can be heard and do your DF’ing there. At lower frequencies power lines act like antennas and can radiate for a km in each direction, making it hard to find the offending pole. At the higher frequency, the effect is more localised and you should be able to find the offending line component easier.
Using ultrasonics to detect power line noise
Noise on power lines usually emanates from arcing of dusty connections or a form of corona discharge. It can be hard to precisely pinpoint the offending component with RF, although a portable VHF/UHF beam antenna can help. Another method is to listen to the sounds outside of human hearing. For that an ultrasonic decoder is necessary. An article on how to build and use one of these units can be found in the March 2023 QTC magazine here: https://www.qtcmag.com/books/tqzu/#p=18

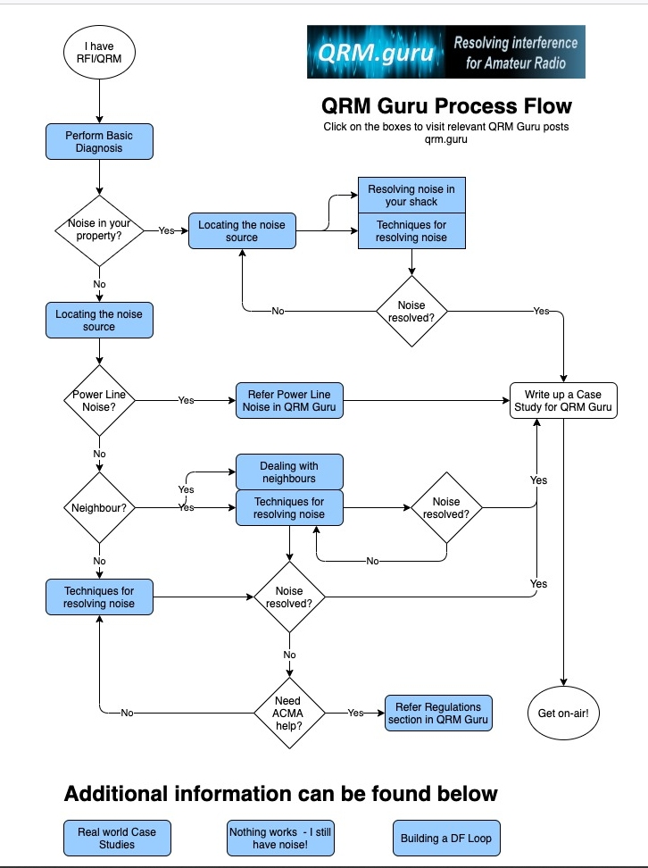
Tracking down interference sources is a learned skill worthwhile pursuing as an active part of the hobby. This page is only a summary of the art. Full details can be found on the qrm.guru website. A great place to begin is with the Tracking Process flowchart that can be found here: https://qrm.guru/qrm-guru-process/

ACMA Syllabus Extract
According to the ACMA Foundation Syllabus, the required knowledge on this topic is:
7.1 Sources of Radio Interference
Recall that broadcast radio and television receivers can suffer interference from local sources, including electrical and electronic equipment and high voltage electricity supply lines, as well as from than radiocommunications transmitters.
7.4 Interference and electromagnetic compatibility (EMC)
Recall that the ability of electronic or radio equipment to operate properly, without interference, in the presence of electromagnetic radiation, such as radiocommunications transmissions, refers to the EMC of the equipment. This is also known as the equipment’s radiofrequency immunity.
7.5 Interference Pathways
Recall that radiocommunications transmissions that are the source of interference, may be induced into nearby electronic or radio equipment through conduction along electrical mains wiring or from direct pickup by the equipment.
7.8 Transmission Modes and Interference
Recall that some transmission modes are more likely than others to cause objectionable interference to broadcast radio and television reception and to telephones.
7.9 Filters
Recall that the immunity of most types of equipment can be increased by fitting suitable filters in external cabling, such as antenna, power supply or interconnections between equipment.
Recall that the filters should be fitted as close to the affected devices as possible.
7.10 Simple Choke Filter
Recall how to construct a simple RF ‘choke’ filter using a ferrite rod or toroid.
7.11 RF Earthing
Recall that the function of the RF earth connection in an amateur station is to provide a path to ground to minimise RF currents entering the mains earth system and causing interference to other electronic equipment.
Identify, from supplied diagrams, the symbol representing an earth connection.
7.12 Diplomacy and EMC
Recall that EMC problems have the potential for causing neighbourhood disputes. Understand the need for diplomacy, the sources of advice available and the role of the ACMA.
7.13 Harmful interference
Recall that a licensee must not operate an amateur station if its operation causes harmful interference to radiocommunication services.
